网站二维码

欢迎来到农业规划设计网!

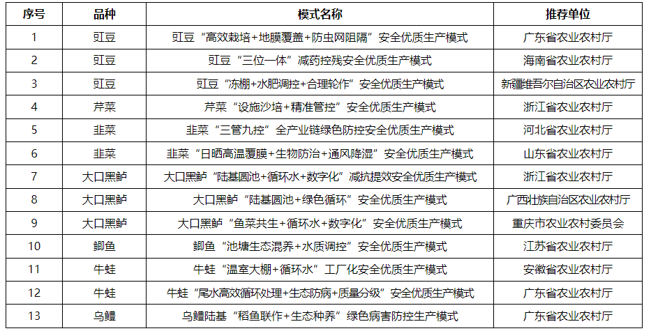
13项,农业农村部推介的安全优质生产模式(第一批

2025-04-02 10:05:36 nyadmin

b5338c4eccb977b1af017d28af0e9621.png

进一步满足人民群众对安全优质农产品的需求,推动传统种植养殖方式转型提升,农业农村部农产品质量安全监管司组织开展了安全优质生产模式征集。经各地推荐、专家评审、核实确认,形成了第一批安全优质生产模式,现予以推介,供各地根据实际参考借鉴。

 

附件

相关品种安全优质生产模式(第一批)

来源:农业农村部官网